
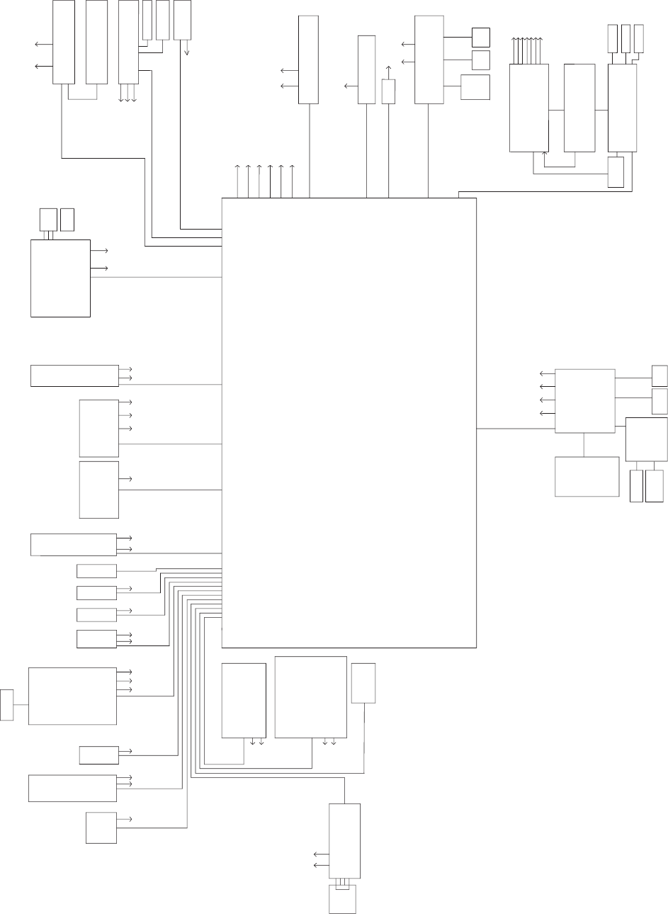
[12] ELECTRICAL SECTION
1. System block diagram
GNDVD2
VFM
PODPWB
LM
MIRM
VHM
O
C
S
W
O
R
S
L
E
D
KOUGAKU
PWB
GND
VB1
VB1
VD1
T
F
D
P
S
P
S
C
F
M
M
M
GND
VB1
GND
GND VB1
VD1
M
M
R
E
ADF
GND
GND
VD1
M
H
P
S
SOTER
VB1 GND GNDVD1VD1
TH
VB1 GND
VB1
GND
VCL
BL PWB
ORS PWB
OP PWB
DL
PROCON
DMS
VCL
VB1
GND
DV
VB1
GND
VHM
VH1
VB1
VD1
VD2
GND
CSD
PWB
GNDVD2
SFM
RRC
VB1
VB1
VB1 GND
MAIN PWB
TM
GND
VH1
M uN
PID PWB
TRC
CP
FC1
PPD1
PWB
KT PWB
VCL:8V
GND
FW
VD1:5V
VD2:5V
VH1
VB1:24V
DC PWB
MAIN
SUB
VC
MOTOR
GND
VH1
VB1
VD2
PWB
CM PWB
CSD
PWB2
CPFC2
DPPD2
CSM2
MS2
PWB2
AC PWB
POWER
DC PWB
TRANSE
HL
CL
DH
V UN
12 – 1
Comentários a estes Manuais