
MX-M182 SIMULATIONS 7-57
66 31 TEL/LIU setting
The following bit 0/1 is alternatively switched. At the same time, the target signal name is highlighted.
32 Receive data check
Used to check receive data from the line and judge whether the following receive data and the judged data
number accord together or not. If they accord, "OK" is notified. If not, "NG" is notified. Judgment is made
from the receive start data and the data must be accorded continuously.
Main
code
Sub
code
Contents Remark
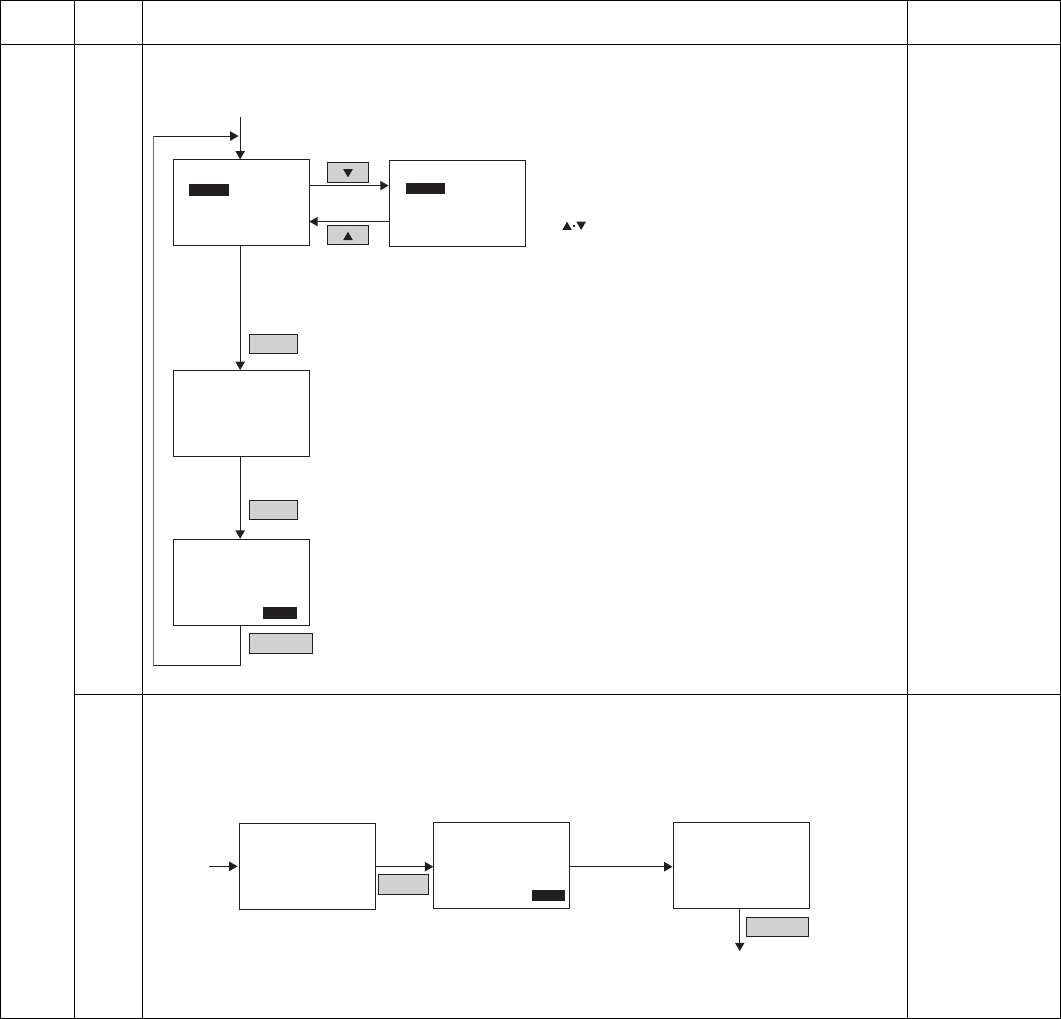
Sim66-31 TEL OUTPUT
Sim66-31 TEL OUTPUT
After selection
with numeric keys
[OK] key
[OK] key
[BACK] key
Sim66-31 TEL OUTPUT
1:CION 2:150VON
3:EC 4:S
(1 - 5) X
1:CION 5:MSR
EXEC
1:CION 5:MSR
PRESS BACK TO STOP
EXEC
Sim66-31 TEL OUTPUT
5:MSR
(1 - 5) X
Selection of two or more items can be made.
(The selected numbers are highlighted.)
Though numeric keys is pressed in the sequence
of "1 and 5" or "5 and 1," the display is made
in the sequence of the normal order
(1 and 5) when OK key is pressed.
After pressing [OK] key,
during execution
[CA] key : Simulation cancel
[INTERRUPT] key : Sub code input window
Numeric keys : Item selection
[OK] key : Input value settlement and execution
[START] key : Input value settlement and execution
[BACK] key : Returns to the selection window
keys : Page switch
[C] key : Input value clear. ON when highlighted.
Sim66-32 RECV DATA
[OK] key
Sim66-32 RECV DATA
Sim66-32 RECV DATA
CHECK RECEIVE DATA
EXEC
RESULT XX
After pressing
[OK] key,
during
execution
RECEIVING
EXEC
Simulation code input window
"RECEIVING" is displayed
only during receive.
[CA] key : Simulation cancel
[INTERRUPT] key : Sub code input window
[OK] key : Settlement
[START] key : Settlement
[BACK] key : Simulation code input window
[C] key : Disable
XX : "OK/NG" is displayed
Completion of
execution
(Highlighted
during execution)
[BACK] key
Comentários a estes Manuais