
75
PROGRAMMING
6
[PROGRAMMING AN F-CODE CONFIDENTIAL BOX]
Follow the steps below to program an F-code
confidential reception box. An F-code (sub-address
and passcode) for F-code confidential reception and a
print passcode to print out received faxes are
programmed in each box. Up to 10 boxes can be
programmed. To check the contents of a programmed
box, print the following list: "PRINT - REPORT - SUB
ADD SET LIST". (Page 81)
To program an F-code confidential box, follow steps 1
through 6 on page 74 and then follow the steps below.
7
Select an unused box ("- - - - - -") with
the [ ] or [ ] key.
8
Press the [OK] key.
9
Enter a name for the F-code
confidential box (see "ENTERING
CHARACTERS" on page 82).
Up to 36 characters can be entered for the name. A
box name must be entered.
10
Press the [OK] key.
11
Enter a sub-address (maximum 20
digits) with the numeric keys.
See steps 3 and 4 on page 65.
12
Enter a passcode (maximum 20 digits)
with the numeric keys.
See steps 5 and 6 on page 65.
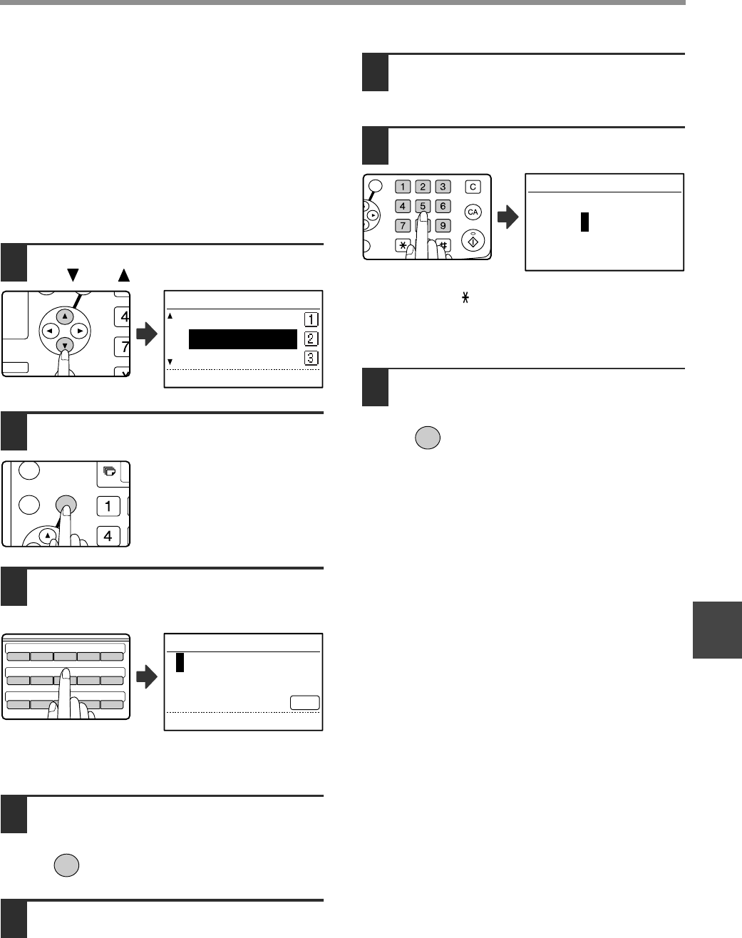
13
Enter the print passcode (4 digits)
with the numeric keys.
The characters " " and "#" cannot be used. The print
passcode cannot be omitted. Take care not to forget
the programmed print passcode. If you forget the
passcode, consult your Sharp dealer.
14
Press the [OK] key.
GH
PQR
2-SIDED
COPY
SPECIAL FUNCTION
S.A. CONF. BOX
SBC CO.
——————
——————
[OK]:STORE START
26 27 28 29 30
31 32 33 34 35
36 37 38 39 40
ABCDE
FGH I J
KLMNO
S.A.CONF.BX NAME
ABC
OK
ABC DEF
JKLGHI MNO
TUVPQRS WXYZ
@.-
_
FUNCTION
ACC. #-C
READ-END
OK
ENTER CONF. CODE
____
(0000-9999)
OK
Comentários a estes Manuais