
61
CONVENIENT METHODS OF USE
5
SETTING THE RECEPTION MODE
The machine normally receives faxes automatically after ringing; however, when an extension phone is connected,
you can set the reception mode to MANUAL. This will allow you to talk to the other party first and then receive a fax.
This is convenient when you only have one telephone line and receive more voice calls than faxes. You must
answer all calls on the extension phone, and activate fax reception after you verify that a call is a fax transmission.
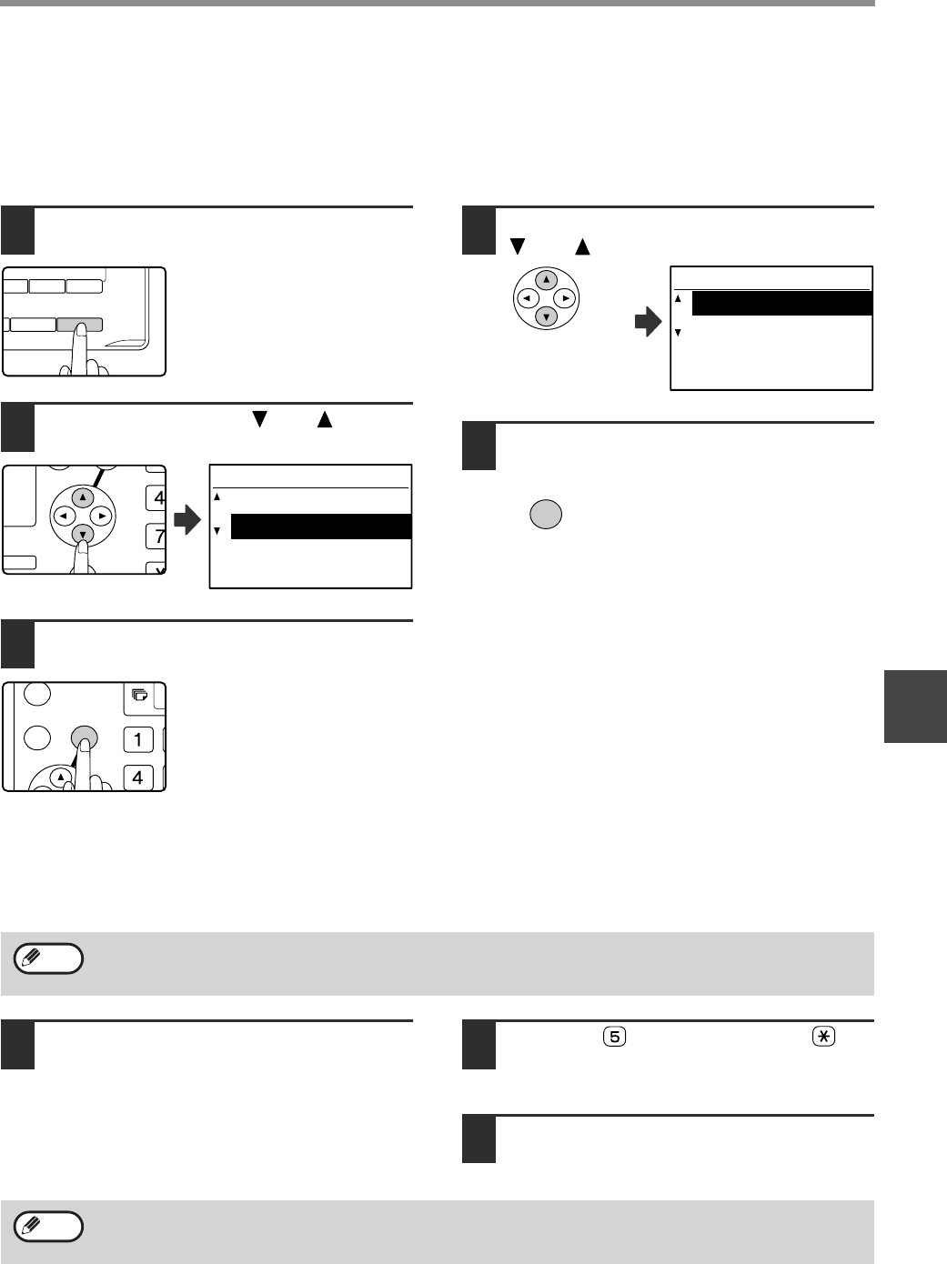
1
Press the [COMM. SETTING] key in
the initial state of Fax mode.
2
Select "RX" with the [ ] or [ ] key.
3
Press the [OK] key.
4
Select "AUTO" or "MANUAL" with the
[] or [] key.
5
Press the [OK] key.
Activating fax reception from an extension phone (remote reception)
After receiving a call on the extension phone, you can activate fax reception from the extension phone. This is called
"remote reception". After speaking, or when you hear a fax tone through the extension phone, perform the following
procedure with the extension phone still lifted. (If you made the call, remote reception will not be possible.)
1
If you are on a pulse dial line, set your
phone to issue tone signals.
Refer to your phone's manual to set the phone to
issue tone signals.
If your phone is already set to issue tone signals,
proceed to the next step.
2
Press the key once and the
key twice on the extension phone.
Fax reception is activated.
3
Replace the extension phone.
49 50
W XYZ SP
SE SPEED
SYMBOL
COMM. SETTING
SPACE/–
GH
PQR
2-SIDED
COPY
SPECIAL FUNCTION
COMM. SETTING
TX
RX
RCV. SETTING
AUTO
MANUAL
OK
The following procedure is not possible if you are on a pulse dial line and your extension phone cannot produce
tone signals. To find out whether your extension phone can produce tone signals, refer to the manual for your
extension phone.
Note
The one-digit number that is used to activate fax reception from an extension phone (initially set to "5") is called
the "remote reception number". You can change this number to any number from 0 to 9 in the key operator
programs. (See "REMOTE RECEPTION" on page 98.)
Note
Comentários a estes Manuais