
Using Power Management
Power-saving-
modes→
Standby Suspend Hibernation
Time required
to return to
normal
operation.
Amount of
power
consumption.
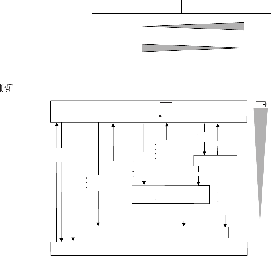
The following figure shows the operations required when the
computer moves from a power-off condition to an operational mode,
and vice versa. The battery shows the amount of battery power
used in each stage.
To set the timer:
Page 35.
Power
Switch
Fn
+
F11
StandbyMode
Fn
+
F4
Power
Shutdown
Switch
Operation Mode
Anykey
Power-off
0%
HibernationMode
Timer
Power Switch
Fn+F12
LowBattery
Timer
Fn
+
F3
Timer
Customized
High Performance
Automatic
CloseKeyboard
Fnkey
Timer
OpenLCD
Fn+F4
Timer
LowBattery
CloseLCD
OpenKeyboard
Fn+F12
Timer
LowBattery
SuspendMode
Safe Suspend
Chapter 3. Operating Your Computer 51
Comentários a estes Manuais