
AR-FX8 FAX I/F PWB 3 - 1
[3] FAX I/F PWB
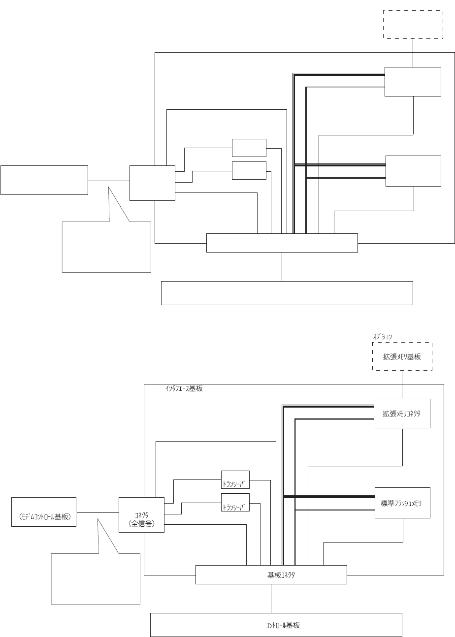
1. BLOCK DIAGRAM / ブロック図
FAX INTERFACE PWB
RS-232
TRANSCEIVER
RS-232
TRANSCEIVER
EXTENDED
MEMORY PWB
OPTION
TXD0,RXD0,CTS0,RTS0
TXD1,RXD1,CTS1,RTS1
FRDY,FFVPPW,RES_MFP-
MSW_MON-,CNCT_FAX-
FAX_PWON-,RES_FAX-
PRON_FAX-
26PIN
TXD0,RXD0
CTS0,RTS0
TXD1,RXD1
CTS1,RTS1
FRDY,RES_MFP-
RES_FAX-,MSW_MON-
CNCT_FAX-,FAX_PWON-
PRON_FAX-
FXD[0:31]
FXA[2:22]
72PIN
FMCS16,FOE2
FWE2,RD/BY-,FRESET-
EXTENDED
MEMORY
CONNECTOR
FMCS15,FOE2,FWE2
RD/BY-,FRESET-
STANDARD
FLASH
MEMORY
MFP-FAX-I/F
CONNECTOR
(All signal)
100PIN
MFP CONTROL PWB
FAX-BOX
(MODEM CONTROL PWB)
FAX I/F PWB CONNECTOR
FX_VCCW
FAX
RS-232
RS-232
TXD0,RXD0,CTS0,RTS0
TXD1,RXD1,CTS1,RTS1
FRDY,FFVPPW,RES_MFP-
MSW_MON-,CNCT_FAX-
FAX_PWON-,RES_FAX-
PRON_FAX-
26PIN
TXD0,RXD0
CTS0,RTS0
TXD1,RXD1
CTS1,RTS1
FRDY,RES_MFP-
RES_FAX-,MSW_MON-
CNCT_FAX-,FAX_PWON-
PRON_FAX-
FXD[0:31]
FXA[2:22]
72PIN
FMCS16,FOE2
FWE2,RD/BY-,FRESET-
FMCS15,FOE2,FWE2
RD/BY-,FRESET-
MFP-FAX-I/F
100PIN
MFP
FAX-BOX
FAX I/F
FX_VCCW
Comentários a estes Manuais