
AR-F14/PN1 OPERATIONAL DESCRIPTION 4-18
8. Power Supply System
A.Finisher/Saddle Assembly
(1)Outline
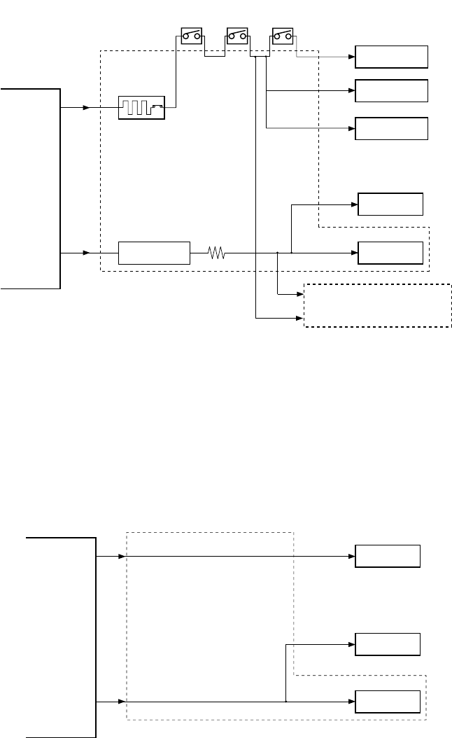
When the host machine is turned on, it supplies the finisher controller PCB with two channels of 24 VDC; one is for the motors and clutches, and the
other is turned into 5 VDC by the regulator IC (IC1) of the finisher controller PCB for use by the sensors and ICs on PCBs.
If a punch unit (option) is installed, power is also supplied to the punch controller PCB.
Some of 24 VDC used to drive motors is cut off when the joint switch (JS), front door switch (FDSW), or stapler safety switch (SSS) is open.
F02-801-01 is a block diagram of the power supply system:
Fig.F02-801-01
(2)Protective Mechanisms
A circuit breaker (CB1) is monitored to protect the 24 VDC system sued to drive the motors against overcurrent. The 24-V system used to drive the feed
motor (FFM), paddle motor (FPM), and delivery motor (FAM) is equipped with a fuse which melts in the presence of overcurrent.
A.Puncher Unit (option)
(1)Outline
When the host machine is turned on, the puncher unit is supplied by the finisher controller PCB with 24-V and 5-V power.
The 24-V power is used to drive the motors, while the 5-V power is used by sensors and the ICs on the punch controller PCB.
The 24-V power to the motors will be cut off when the joint switch (MS2) or the front door switch (MS1) of the finisher unit is open.
F02-802-01 is a block diagram for the power supply system:
Fig.F02-802-01
(2)Protective Mechanisms
The 24-V system used to drive the punch motor (FPNM) and the horizontal registration motor (FPSM) is equipped with a built-in fuse which melts in the
presence of overcurrent.
Finisher
controller PCB
Punch controller PCB
(puncher unit; option)
Host
machine
(IC1)
Circuit Breaker
(CB1)
24VP
24VL
Regulator IC
5 V
5 V
24 V
24 V
24 V
Clutch
Motor
Motor
Joint switch
(JS)
Front door switch
(FDSW)
Stapler safety switch
(SSS)
Sensor
Logic system
24 V
5 V
Finisher
controller
PCB
24 V
5 V
5 V
Punch controller PCB
Motors
Sensors
Logic system
[04]OPERATIONALDESCRIPTION.fm 18 ページ 2004年4月19日 月曜日 午後1時37分
Comentários a estes Manuais