
46
Percent rate limitation for
%
and
&
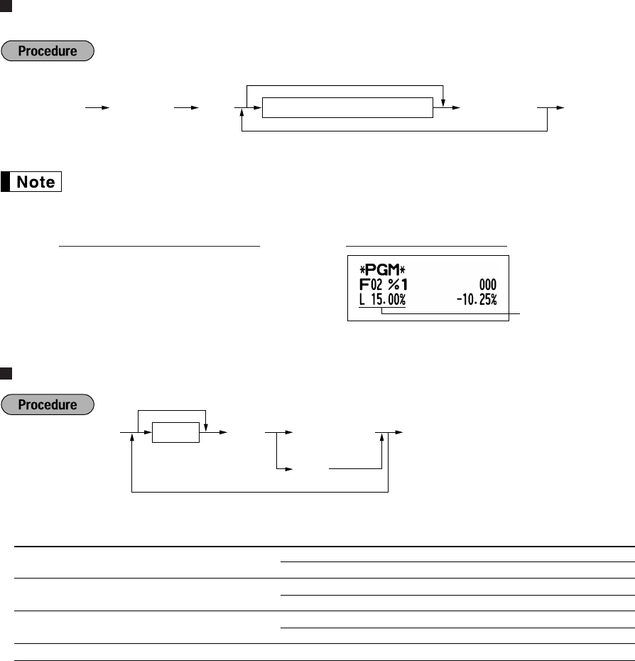
You can program the upper limit of percent rates for percent entries.
• Percent entries that exceed the upper limit may be overridden in the MGR mode.
• 10.00% can be entered as
10
or
10P00
. The
P
key is needed only
for fractional entry.
Function parameters for
%
,
&
and
-
*: Item: Selection: Entry:
A +/- sign + (premium) sign 0
- (discount) sign* 1
B Item % / Item
_
Allow* 0
Disallow 1
C Subtotal % / Subtotal
_
Allow* 0
Disallow 1
D Entry digit limit for discount key 0-8 (default:8)
When programming for percent keys, always enter 0 for D.
+/- sign
• Programming of the +/- sign assigns the premium or discount function for each key.
Item % / Item
__
• Percent/discount calculation for the individual department and PLU/subdepartment
Subtotal % / Subtotal
__
• Percent/discount calculation for the subtotals
Entry digit limit (For discount key only)
• The entry digit limit is in effect for the REG mode operations but can be overridden in the MGR mode. The
entry digit limit is represented by the number of allowable digit for the maximum entry amount for discount
key. When “0” is set, open price entry is prohibited.
*ABCD or
%@
-
A&
To program for another key
To program “0” for all items
Percentage limit
s
29
@
15
P
00
%
A
PrintKey operation example
s @29
Percentage limit (0.00 -100.00%)
A
To program zero
To program for another percent key
or
%&
A113_3 FOR THE MANAGER 06.9.11 6:39 PM Page 46
Comentários a estes Manuais