
A - 7
A
12002
Step No.
enabled
12000
Program
operation
startup
Program
operation
startup
F-001
BCD
03
Step No.
Program operation
step No.
06041 F-044 10003 10002
Busy
↑
12004
Direct operation
startup
F-091
BCD8
3050
Position instruction value
Coordinate data
0000
F-091
BCD8
1125
Speed instruction value
Speed data
Position instruction value
Coordinate data
Speed instruction value
Speed data
0000
06031 F-044
↑
12005
Direct speed
/position
0: Position control
/ 1: Speed control
12001
Program single-step
/continuous
0: Continuous startup
/ 1: Single-step startup
0: No. enabled
1: No. disabled
12004
Direct operation
startup
F-091
BCD8
1050
Indicates - direction
0000
F-091
BCD8
0020 0000
06032 F-044
↑
06040
12000
F-033
RST
12002
06042 F-044 10003 10002
Busy
↑
Step No.
enabled
0: No. enabled
1: No. disabled
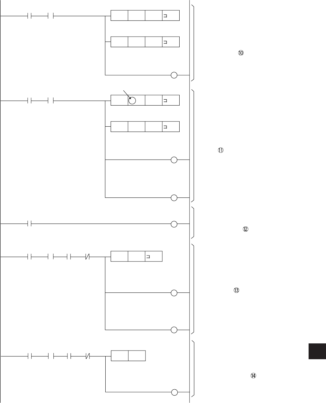
Selection of continuous
/single-step startup in
program operation
Program operation startup
from step No.3
Program operation startup
from step No. currently
remaining in memory.
Execution of direct operation
by - direction incremental
value coordinate
Execution of speed control
operation in - (CCW)
direction
1203
1210
1214
1210
1214
Comentários a estes Manuais