
7
1
Getting started
OPERATION PANEL
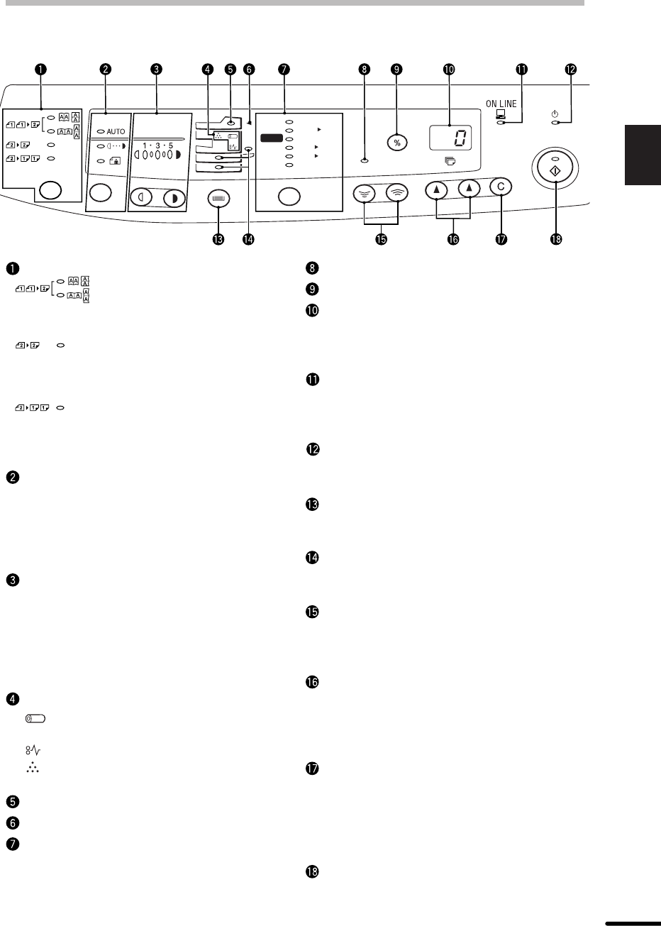
Original to copy key and indicators
: Two-sided copies from one-
sided originals.
Turn on Long Edge or Turn on
Short Edge can be selected.
: Two-sided copies from two-
sided originals. (Can be
selected only when the RSPF
is used.)
: Single-sided copies from two-
sided originals. (Can be
selected only when the RSPF
is used.)
Exposure mode selector key and
indicators
Use to sequentially select the exposure
modes: AUTO, MANUAL or PHOTO.
Selected mode is shown by a lit indicator.
(p. 22)
Light and dark keys and exposure
indicators
Use to adjust the MANUAL or PHOTO
exposure level. Selected exposure level is
shown by a lit indicator. (p. 22)
Use to start and terminate user program
setting. (p. 27)
Alarm indicators
: Drum replacement required
indicator (p. 30)
: Misfeed indicator (p. 35)
: TD cartridge replacement required
indicator (p. 29)
RSPF indicator (p.19)
RSPF misfeed indicator (p.35)
Copy ratio selector key and copy ratio
indicators
Use to sequentially select preset reduction/
enlargement copy ratios.
Selected copy ratio is shown by a lit
indicator. (p. 23)
Zoom indicator (p. 23)
Copy ratio display (%) key (p. 23)
Display
Displays the specified copy quantity, zoom
copy ratio, user program code, and error
code.
ON LINE indicator
Lights up when the machine is used as a
printer. For description of the ON LINE
indicator, see the printer operation manual.
Power save indicator
Lights up when the copier is in a power
save mode. (p. 26, 27)
Tray select key
Use to select a paper feed station (paper
tray or bypass tray). (p. 24)
Paper feed location indicators
Light up to show the selected paper feed
station.
Zoom keys
Use to select any reduction or enlargement
copy ratio from 50% to 200% in 1%
increments. (p. 23)
Copy quantity keys
●
Use to select the desired copy quantity
(1 to 99). (p. 18)
●
Use to make user program entries.
(p. 27)
Clear key
●
Press to clear the display, or press during
a copy run to terminate copying. (p. 18)
●
Press and hold down during standby to
display the total number of copies made
to date. (p. 28)
Print key and ready indicator
●
Copying is possible when the indicator
is on.
●
Use to set a user program.
ZOOM
100%
5
1
/
2
MAX.
8
1
/
2
x
5
1
/
2
8
1
/
2
x
8
1
/
2
11
x
8
1
/
2
11
x
8
1
/
2
14
x
8
1
/
2
MIN.
11
x
50%
64%
78%
100%
129%
200%
Comentários a estes Manuais