
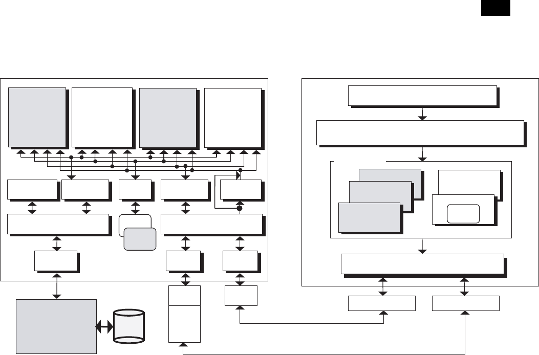
2. Software Configuration
Win3.1x/Win95/WinNT4.0
Application
GDI (Graphic Module)
Print Spooler
Others
PostScript
PCL
(SPDL)
PCL6
(EX only)
Printer Driver
1284 Port Ethernet Port
Firmware
PostScript L2
DPO
Port
1284
Port
NIC
PJL
PCL5e
(SPDL)
PCL6
(EX only)
Host I/O Manager
1284
Driver
DPO
Driver
Engine I/F Manager
Print Queue
Manager
SCSI-2 I/F
Driver
Print
Engine
Front Panel
Control
ESC/P Super
ESC/P
(Japan only)
Roman
Font
Font
Manager
eRDH
PostScript
PPD
(Japan only)
Kanji
(Japan only)
AUTO
Switching
AR-PB2A
1 – 3
Comentários a estes Manuais