
52
VL-AX1U
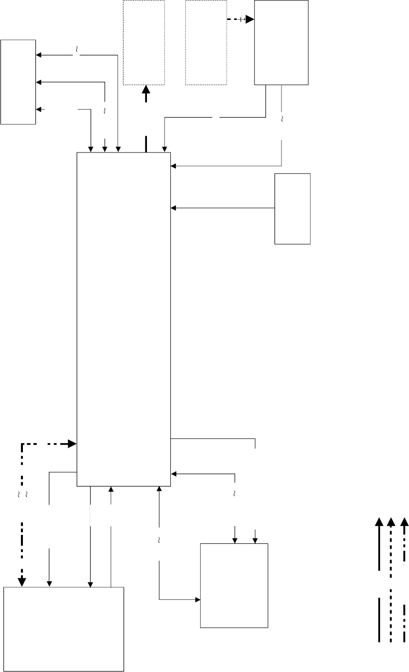
13-4. REC/PB SECTION BLOCK DIAGRAM
REC (EE)
PB
REC (EE), PB
IC452
REC/PB ENGINE
RH-iX0809TAZZ
368P
IC4401
VIO ENGINE
RH-iX0707TAZZ
304P
IC407
Codec External Memory
RH-iXA193WJZZ
60P
IC3404
A/D CONV IC
VHiADC08351-1
20P
IC301
HEAD AMP, ATF
48P
IC3401
EQ/PLL IC
48P
X401
24.576MHz
RCRSC0160TAZZ
IC408
ECC External Memory
RH-iXA193WJZZ
60P
MADDR0 11
XCS, XWE, XRAS, XCAS,
XUDQM, XLDQM, XCKE,
CK18M1IV
SM-ADR0 11
I/OSEL
CVDR
CHDR
DI00 15
MDT0 15
CS, WE
UDQM, RAS
LDQM, CAS
CKE, CK18M1IV
PB-CK
ADIN0 7
I D
REC DATA
REC GATE
CDY0 7
CDC0 7
CDUVSELP
CDHDP, CDVDP
Comentários a estes Manuais