
49
VL-AX1U
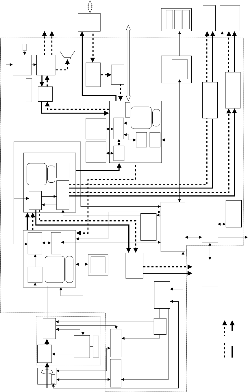
13. BLOCK DIAGRAMS
13-1. SYSTEM BLOCK DIAGRAM
LENS
IC1
1330K
CCD-Sensor
E
2
PROM
IC101
CDS/ADC
IC21
TG
72.000MHz
IC2501
LENS DRIVER
IC2502/IC2507
IRIS DRIVE
IC501
CAMERA/LENS
MiCON
IC3701
CARD MICON
SD CARD, MMC
UNIT
IC3702
16Mbit DRAM
PC
IC503
D/A-CON
IC202
SDRAM
CAM
DSP
ZOOM
IC201
CAMERA
ENGINE
(Total ASIC)
M-CTL
CameraZoom
IC1401
ANALOG
VIDEO I/O
IC704
MECHA/SYSTEM MiCON
PPW
v1
IC4401
VIO
ENGINE
(Total ASIC)
PPW LCD
OSD
Synthesis
LCD
CTL
IC407
Codec External
Memory
IC408
ECC External
Memory
CODEC
TRANSPORT
PCM
CLK.
Gen
IEEE1394
IC3404
A/D
IC3401
EQ/PLL
IC301
2CH
ATF/H/A
(4.9V)
Lithium
IC1602
16Bit
ADC/DAC
IC601
AUDIO
I/O
IC6601
MIC AMP
INT. MIC
TELE MIC-IN
IC1701
MOTOR DRIVER
D-Driver
C-Driver
L-Driver
LCD
IC2800
LCD INTERFACE
IC452
REC/PB
ENGINE
(Total ASIC)
CT
DV
in/out
Head
INT.
Speaker
HP out.
Audio
out
Camera section
VCR/LCD Section
IC703
CHARACTER
GENERATOR
Video
out
PB
REC (EE)
IC8800
VF RGB DECODER
VF
Mecha
Dram Motor
CAP Motor
LOA Motor
Comentários a estes Manuais