
3-47
PRINTER
Contents
CREATING OVERLAYS FOR PRINT DATA (Overlays)
(This function is only available in Windows.)
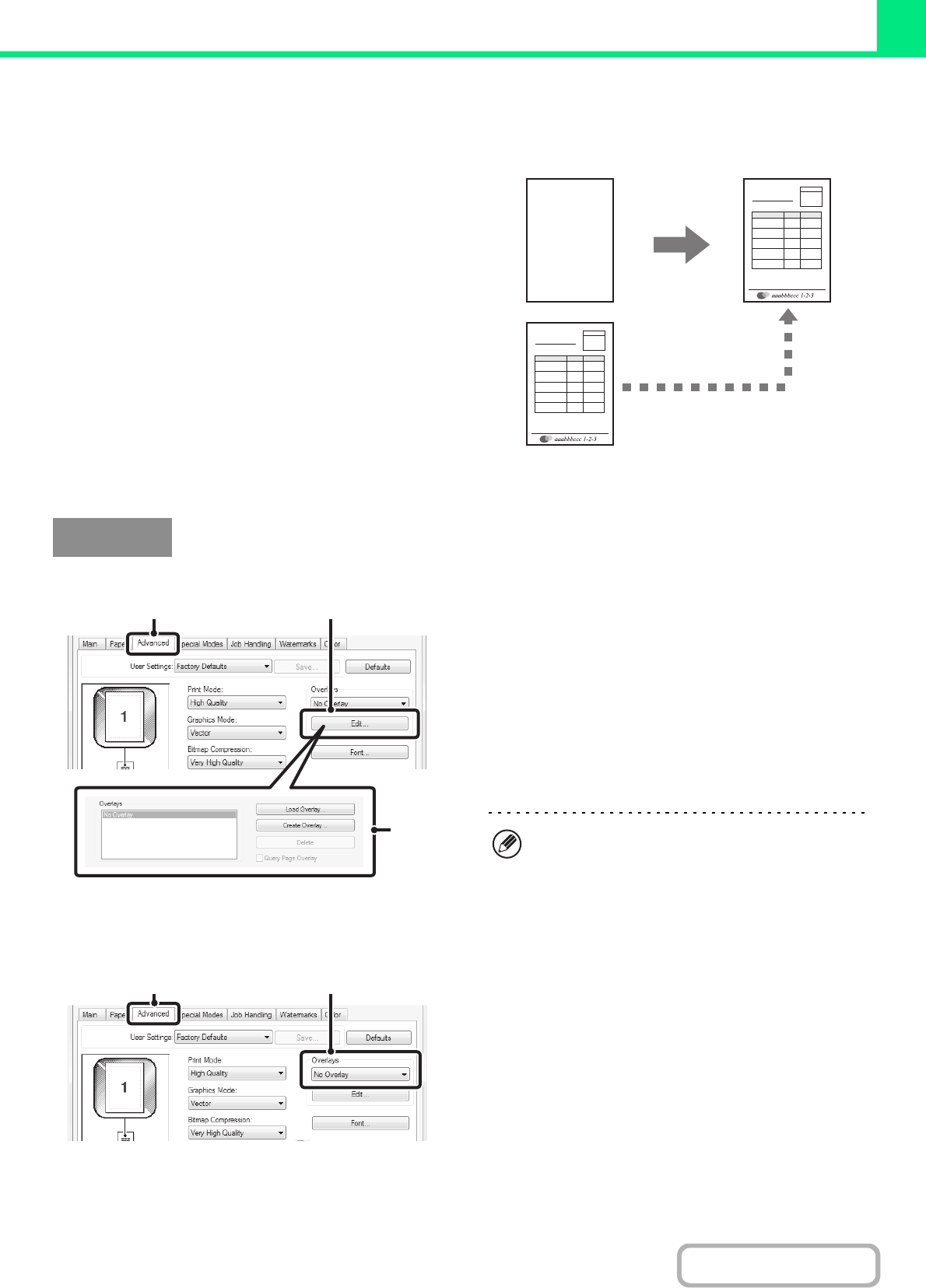
The print data can be printed in a previously created
overlay. By creating table rulings or a decorative frame
in an application different from that of the text file and
registering the data as an overlay file, an attractive print
result can be easily obtained without the need for
complex manipulations.
Create an overlay file.
(1) Click the [Advanced] tab.
Configure the printer driver settings from the software
application that you wish to use to create the overlay file.
(2) Click the [Edit] button.
(3) Create an overlay file.
Click the [Create Overlay] button and specify the name
and folder to be used for the overlay file that you wish to
create. The file will be created when the settings are
completed and printing is started.
Printing with an overlay file
(1) Click the [Advanced] tab.
Configure the printer driver settings from the application
from which you wish to print using the overlay file.
(2) Select the overlay file.
A previously created or stored overlay file can be selected
from the pull-down menu.
XXXX
XXX 1 100
XXXX 10 150
XXX 0 120
XXXX 10 250
XXXX
XXX 1 100
XXXX 10 150
XXX 0 120
XXXX 10 250
Overlay file
Windows
(1) (2)
(3)
• When printing is started, a confirmation message
will appear. The overlay file will not be created until
the [Yes] button is clicked.
• To register a previously existing overlay file, click
the [Load Overlay] button.
(1) (2)
Comentários a estes Manuais