
10
BEFORE USING THE MACHINE
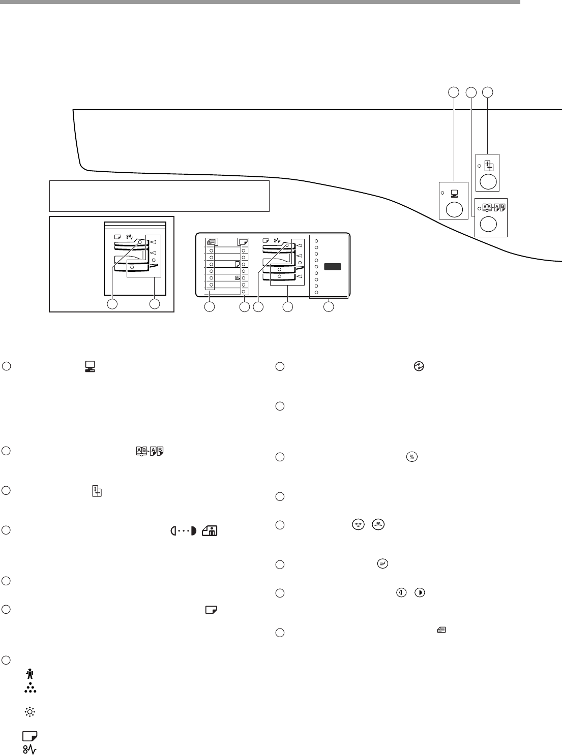
OPERATION PANEL
ON LINE key ( ) / indicator
Press to toggle the machine between online and
off-line. The indicator lights up when the machine
is online, and goes off when the machine is
off-line. The indicator blinks while the machine is
receiving print data and while printing is paused.
(p.29)
DUAL PAGE COPY key ( ) / indicator
Use to make individual copies of the two pages of
an open book or other two-page original. (p.27)
XY-ZOOM key ( ) / indicator
Press to change the horizontal and vertical copy
ratios independently. (p.24)
AUTO/TEXT/PHOTO key ( / / ) /
indicators
Use to select the exposure mode:
"AUTO", "TEXT", or "PHOTO". (p.21)
AUDIT CLEAR key ( )
Closes an open account. (p.39)
AUTO PAPER SELECT indicator ( )
Paper of the proper size will be automatically
selected depending on the original size and
selected copy ratio when this indicator is on. (p.20)
Alarm indicators
[ ] Maintenance indicator (p.46)
[ ] Toner cartridge replacement required
indicator (p.46)
[ ] Developer replacement required indicator
(p.46)
[ ] Paper required indicator (p.46)
[ ] Misfeed indicator (p.46)
POWER SAVE indicator ( )
Lights up when the machine is in a power save mode.
(p.12)
Display
Shows the set number of copies, as well as the copy
ratio, user program function or setting code, or an
error code when an error occurs.
Copy ratio display key ( )
Hold down when the machine is not in use to
display the copy ratio in the display. (p.24)
ZOOM indicator
Lights up when a zoom ratio is set. (p.24)
Zoom keys (
,
)
Use to select any reduction or enlargement copy ratio
from 25% to 400% in increments of 1%. (p.24)
INTERRUPT key ( ) / indicator
Interrupts a copy run. (p.28)
Light and Dark keys (
,
) / indicators
Use to adjust the TEXT or PHOTO exposure level.
(p.21)
ORIGINAL SIZE ENTER key ( ) / ORIGINAL
SIZE indicators
Use to enter the original size. (p.16) The selected
original size will light up.
1
2
3
4
AUTO
5
ACC.#-C
6
AUTO
7
8
9
10
11
12
13
14
15
ENTER
The example of a display of inch series
200
%
50
%
141
95
77
64
129
121
11
X
17
8½
X
14
8½
X
11
8½
X
11
8½
X
5½
EXTRA
8½
X
13
100
%
AR-5316/
AR-5316 X
18
21
The indications of the operation panel may differ
depending on the country and the region.
18
21
22
15
16
2
3
1
AR-5316-5320-EX.book 10 ページ 2003年11月26日 水曜日 午後5時3分
Comentários a estes Manuais