
[12] ELECTRICAL SECTION
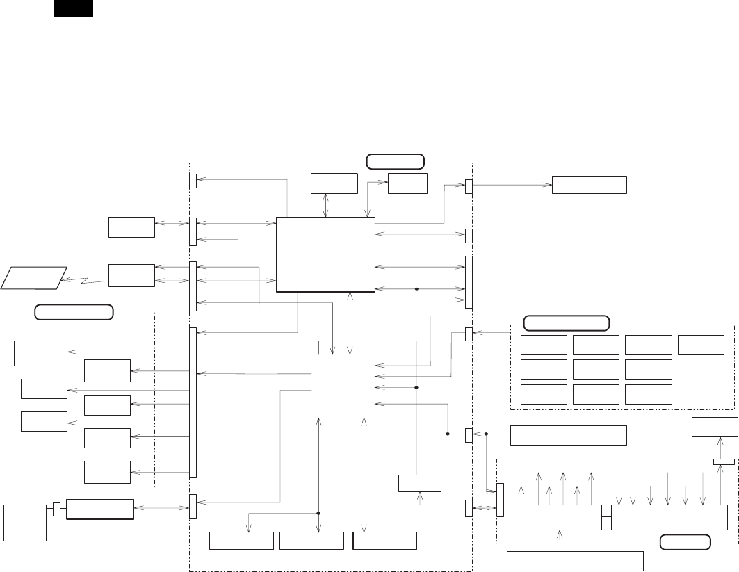
1. Block diagram
A. Overall block diagram
ASIC
CPU
EPROM SRAM EEPROM
CCD
LSU
SRAM
CN
Reference
OPE PANEL
CN
CRU
Reset
Switch
Power Unit
High Voltage
Control Unit
24V 5V GND
3.3V12V FW
MC GRIDL
BIAS TC
PR
HLOUT
AC100/110/120/127/230V
Source
SERIAL
Toner Motor
CN
CN
CN
Printed
Visual Data
AND
AND
AND
JITTER
SYNC IC
RESET IC
5V
UART
AND
CN
CN
CN
CN
AC PWB
MCU PWB
AND
LASER
MIRROR
MOTOR
VFM
MAIN
MOTOR
CPFS1
RRS
MPFS
COPY
LAMP
MHPS
POD
MMLD
RTH
PPD1 PPD2
TCS DVSEL
CED1MHPS
INTERLOCK SWITCH
HL
Other Loads
Other Inputs
CN
CN
CN
CN
CN
AL-1000/1010
12-1
Comentários a estes Manuais