
Appendix
112
Appendix
A U T OAUTO
AUTO
A U T OAUTO
AUTO
SELECT
SET
SC ENE
M
ENU
M
ANUAL SE T
FOCUS
AUTO FOCUS
LCD SET
BACKL IGHT
LCD BRI GHT
LCD COLOUR
RETURN
VF BRIGHT
/0180
NORMA L
/0180
SETT ING
OTHERS 2
OTHERS 1
BEEP
REMOTE
DEFAULT
RETURN
LANGUAG E
RETURN
FORMAT
PO
W
ER SAVE
SETT I NG
12H 24H/
BLC GAIN/
SELF T I
M
ER
LED LIGHT
RE TURN
REC MODE
F I L E NO.
SELF T IMER
DAT E D I SP.
EXECUTE
BLC/GAIN
SET
M
ANUAL
FOCUS
AUTO FOCUS
D EMO MOD E
5002.6.2
03:01
p. 81
p. 78
p. 77
Card Camera mode
p. 97
p. 49
p. 97
p. 80
p. 43
p. 16
p. 51
p. 15
p. 96
p. 96
p. 96
p. 96
p. 57
p. 56
p. 57
pp. 35, 36
p. 79
p. 64
p. 37
p. 27
p. 63
p. 76
p. 77
p. 14
p. 98
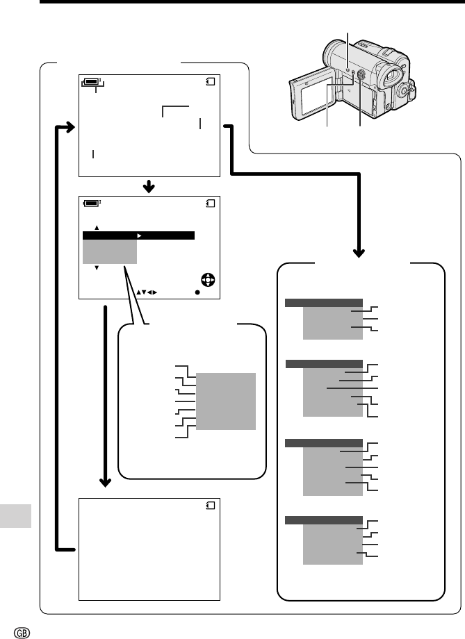
Menu screens
Mode screens
DISPLAY/MODE SET button
MENU button
MENU button
DISPLAY/MODE
SET button
Operation button
VL-Z500S-GB-105-115 04.2.9, 3:26 PM112
Comentários a estes Manuais