
8 7 6 5 4
3
2 1
A
B
C
D
12345678
D
C
B
A
+5V +5V +5V +5V
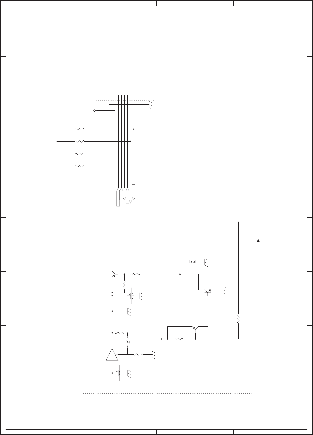
FMC CONTROL CIRCUIT (NOT USED)
C212
0.33U/50V
+24
1
2
3
IC6
KIA7812
Q4
KTA1664
VR2
5K
R112
820
C74
0.1u/50V
C213
10u/50V
R113
1.2K
R114
3.3K
R111
68
/FRES
FSD
FRD
FSCK
BUSY
R118
56K
R119
56K
R120
56K
R121
56K
2-5C
3-1D
3-1D
3-1D
2-5C
2-5C
/RDY
3-3A
VCH
GND
1
VPP
2
VCH
3
FRES
4
FSD
5
FRD
6
FSCK
7
BUSY
8
RDY
9
VCON
10
VPF
11
CN3
FMC CN
+5V
JP1
Q5
A1036
R115
3.9K
R117
10K
Q36
KRC106S
4/10
Not moun ted
8 – 4
Comentários a estes Manuais