
53
COPY FUNCTIONS
CREATING MARGINS WHEN COPYING(Margin shift)
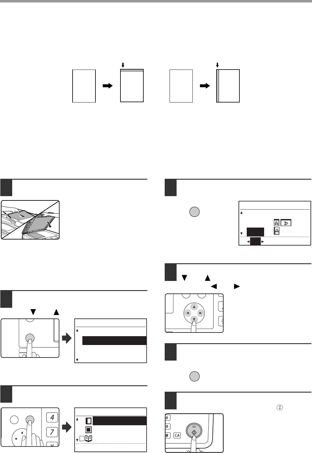
The margin shift function shifts the image to create a margin at the edge of the paper. By default the function creates
a 10 mm (1/2") margin at the left edge of the paper.
• You can select whether to create a margin at the top edge or at the left edge of the paper.
• Five selections are available for the margin width: 0 mm, 5 mm, 10 mm, 15 mm, 20 mm (0", 1/4", 1/2", 3/4", 1").
(The default setting is 10 mm (1/2").)
• When making two-sided copies, a margin is created at the selected edge on the front side of the paper, and a
margin is created on the back side of the paper.
• Margin shift cannot be used in combination with 2 in 1 / 4 in 1 copy (p.51).
• Margin shift cannot be used in combination with card shot (p.56).
• When margin shift is selected, rotating copying will not operate even if the condition for rotate copying is met.
• The default margin shift setting can be changed in the system settings. (p.121)
1
Place the original in the document
feeder tray or on the document glass.
• When a left-edge margin is
selected and you are copying
from the document feeder
tray, place the original face up
so that the margin edge is to
the left.
When a left-edge margin is selected and you are
copying from the document glass, set the original
face down so that the margin edge is to the right.
• When a top-edge margin is selected, place the
original with the margin edge toward the rear of the
document feeder tray or the document glass.
2
Press the [SPECIAL FUNCTION] key
and select "SPECIAL MODES" with
the [ ] or [ ] key.
The function screen appears with "SPECIAL MODES"
selected.
3
Press the [OK] key.
The special modes screen will appear with "MARGIN
SHIFT" selected.
4
Press the [OK] key.
The settings for margin
shift will appear.
5
Select the margin location with the
[ ] or [ ] key and select the width
with the [ ] or [ ] key.
• Select "DOWN" or "RIGHT"
for the margin location.
• If you select 0 mm (0"), the
printed result is the same as
when "OFF" is selected.
6
Press the [OK] key.
You will return to the base
screen.
7
Select other copy settings as needed
and press the [START] key ( ).
To turn off the margin shift
function, select the margin shift
feature again and select "OFF".
AAAA
Original Copy
Margin (top)
Original Copy
Margin (left edge)
EXPOSURE
COLOUR MODE
PAPER SE
RESOLUT
COPY
SCAN
SPECIAL
FUNCTION
LINE
DATA
DATA
ON LINE
SPECIAL FUNCTION
ID CARD COPY
SPECIAL MODES
ORIG. SIZE ENTER
PAPER SIZE SET
SPECIAL MODES
MARGIN SHIFT
ERASE
DUAL PAGE COPY
[OK]:ADJUST
OK
(0~20)10
MARGIN SHIFT
OFF
DOWN
RIGHT
mm
PQ
ACC
LEX SCAN
LEX SCAN
ED COPY
OK
Comentários a estes Manuais