
ДЕСЯТИ1^^ЕСТВЫЙ СОРтаРОВЩМК
НАИМЕНОВА^ШЕ Ш ФУНКЦИИ ЧАСТЕЙ
Сорт
Группа
Если не выбран ни один из двух режимов сортировки
[“SORT” [Сорт] или “GROUP" [Группа]), то Копироваль
ный Аппарат будет работать в режиме без сортировки.
Все копии будут помещаться на верхний поднос. В ре
жиме без сортировки может быть задано до 99 копий.
Нажмите кнопку “SORTER” [Сортировщик] с тем,
чтобы выбрать режим “SORT” [Сорт]-
Режим “SORT" [Сорт] используется для автоматичесш-
го сравнения. Копии каждого оригинала последователь
но размещаются на сортировочных подносах.
В режиме “SORT” [Сорт] может быть скопировано до 10
комплектов из 20 листов оригинала.
# При использовании АДП (поставляется на заказ) не
помещайте больше 20 листов оригинала.
Режим “
Нажмите кнопку “SORTER” [Сортировщик] с тем,
чтобы выбрать режим “GROUP” [Группа].
В режиме “GROUP” [Группа] все копии одного и того же
листа оригинала будут располагаться на одном подно
се.
Может быть скопировано до 20 копий каждого из 10
листов оригинала.
# При использовании АДП (поставляется на заказ) не
помещайте больше 10 листов оригинала.
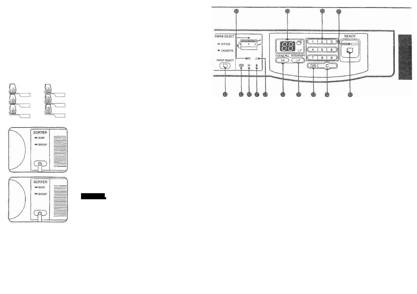
30 Кнопка “CLEAR ALL” [Стереть see]
Сбрасывает все введенные установки и
возврашдет Копировальный Аппарат к
первоначальным установкам.
31 Кногзка “INTERRUPT” [Прерывание]
(стр.19)
Прерывает процесс копирования.
32 Цифровая панель
Используется установки количест
ва копий.
33 Кнопка “Ноль / Отсчет”
# Вводит “О”, если количество копий за
дано.
Ш Выводит иа дисплей количество копий,
Бьтолненных в текущем процессе, если
эта кнопка нажата во время непрерыв
ного процесса копирования.
^ Выводит на дисплей общее количество
копий, сделанных на текущую дату, если
эта кнопка нажата во время непосред
ственной готовности аппарата к копи
рованию.
дй 2-й 3-й
дисплей дисплейдисплей
СЦД
Ha:>(CMiire и
держите кнопку
П !
и I
и с
о
На эту дату выполнены 12345 копии,
примечание: Копии формата АЗ [11” х 17“)
считаются как две копии,
34 Кнопка сброса
Сбрасывает показания на дисплее ко
личества копий или завершает процесс
.длительного копирования.
35 Индикатор “READY” [Готовность к ра
боте]
Копирование возможно, когда индика
тор светится,
35 Кнопка печати
Нажмите, чтобы начать копирование.
Начальные установки
Ш Коэффициент копирования: 100%,
® Автоматическая выдержка.
# Количество копий; 0,
Копировальный Аппарат принимает началь
ные установки вначале при включении, а
затем примерно в течение 1 минуты после
того, как последняя копия была выполнена
в любом режиме.
38
Comentários a estes Manuais