
1-9
1
PART NAMES AND FUNCTIONS
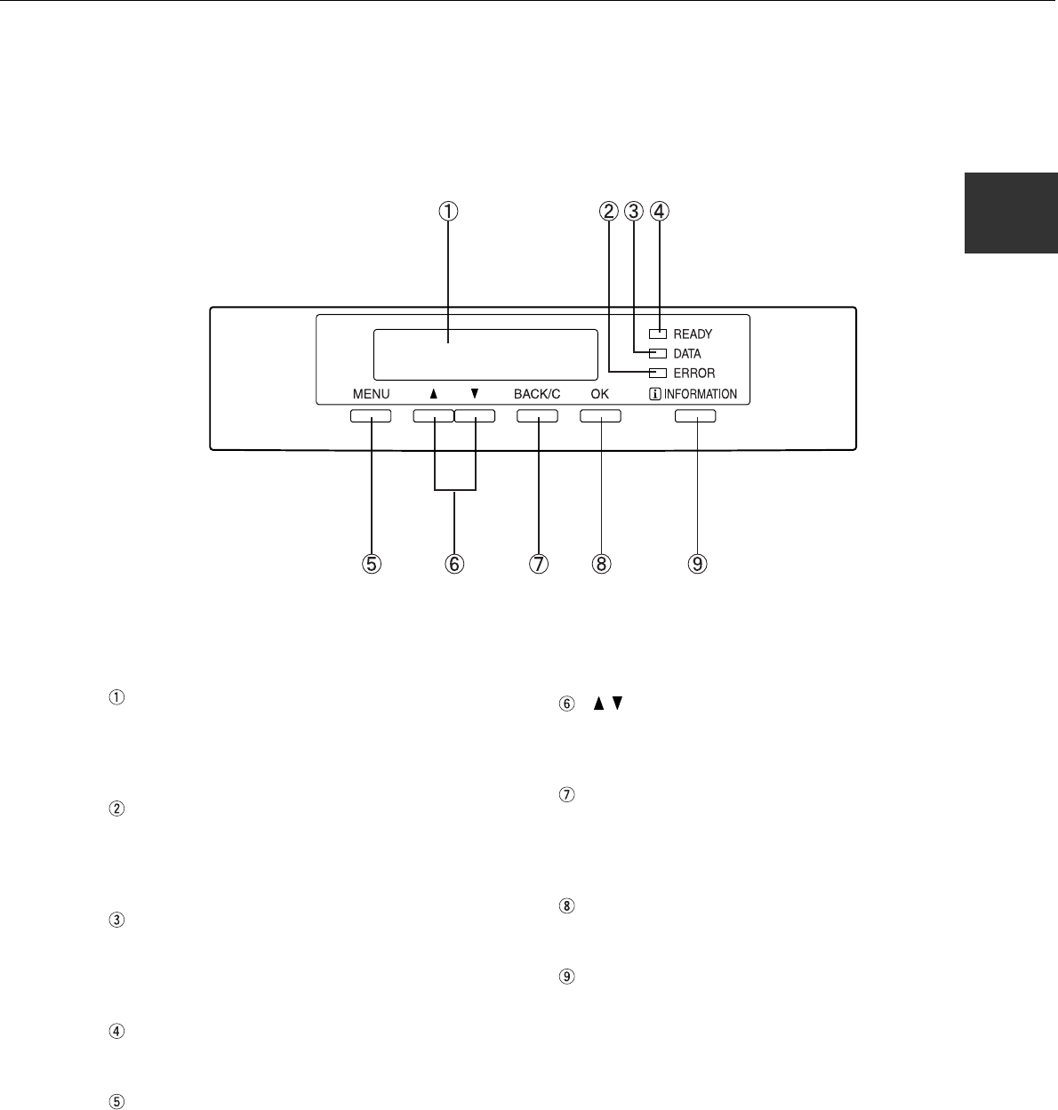
Operation panel of the main unit
The display and indicators show the current status of the printer. All printer settings are made by using the keys and
display panel.
Message display
Displays the current status of the printer.
[ i ] displayed in any message indicates that the
[INFORMATION] key should be pressed.
[ERROR] indicator
Lights up when paper or toner must be added or when
a misfeed has occurred in the machine. Blinks when
an abnormal condition has occurred in the machine.
[DATA] indicator
Lights up or blinks when print data is being received
or output. Also lights up when job data is stored by
the job retention function (page 2-9).
[READY] indicator
Print data can be received when this indicator is lit.
[MENU] key
Press to select a menu group such as printer
configuration menu (page 3-2), custom settings (page
3-5) or execution of print jobs held by the retention
function (page 2-9). Also, press to return to the job
status screen from the setting screen of each job
status group.
[ / ] keys
Press to select menu or function items or to set
numerical values for those items.
[BACK/C] key
Use this key to return to the previous screen in each
menu selection, to cancel and delete the current job
or to delete a reserved job that has been selected.
[OK] key
Press to register the selected menu or function.
[INFORMATION] key
When [ i ] is displayed with a message indicating a
paper misfeed, the relevant operation procedure can
be displayed by pressing the [INFORMATION] key.
If the [INFORMATION] key or the [BACK/C] key is
pressed while the operation procedure is displayed,
the information mode will be canceled. If you press
and hold down this key while printing is being
performed or in standby, the total number of printed
pages and quantity of toner remaining (as a
percentage) will be displayed.
Comentários a estes Manuais