
MD-R3
– 46 –
A
B
C
D
E
F
G
H
1
23456
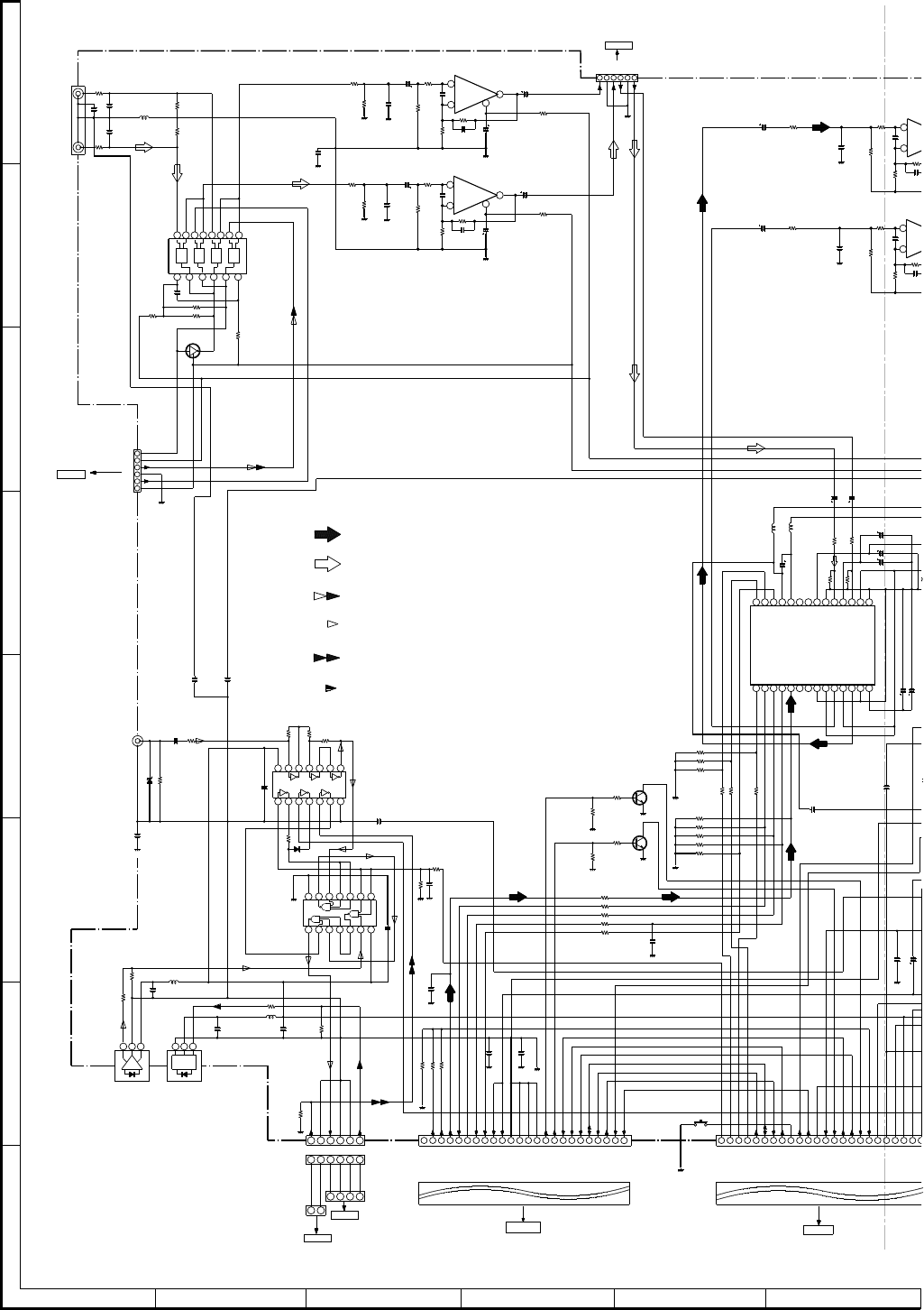
Figure 46 SCHEMATIC DIAGRAM (7/10)
NOTES ON SCHEMATIC DIAGRAM can be found on page 33.
C225
100P
C101
0.022
CNS801
CNS1904
C224
0.022
C227
0.1
C312
0.022
C535
0.022
C458
0.022
C385
0.022
CNS301
CNP301
R119
100K
R120
100K
IC380
MC14066B
ANALOGUE
SWITCH
R383
180
C380
0.1
L101
0.22µH
R102
1K
R-CH
R405 330
C202
47/10
C203
47/10
R419 68K
SW501
RESET
C104
100P
(CH)
R417 39K
R418 68K
R306
100K
C307
0.022
C403
0.022
C402
0.022
R312
82K
C303
0.1
R409 220K
R416 8.2K
R415 8.2K
R413
4.7K
R412
4.7K
R411
4.7K
R410 220K
R408 220K
R407 220K
R406 220K
R414 8.2K
IC101-1
NJM4560D
OPE AMP.
R381
10K
R380
10K
D302
1SS133
L301
10µH
C305
0.1
R310
3.3K
R308
22
C304
0.1
L302
10µH
R309
10K
R307
22
CNP402
CNP401
RX301
TX301
C308
0.1
CNP351
CNP101
R313
1K
R311
10K
Q380
KRC104 S
180
R382
L-CH
R101
1K
C118
100/10
R103
1K
R105
100K
R106
100K
R104
1K
R116
100
R115
100
C117
100/10
R111
1.5K
1.5K
R112
R109
1K
R107
100K
R113
1K
R108
100K
R110
1K
R114
1K
C105
220P
C115
47/10
C109
220P
C107
1/50
C113
47P (CH)
C110
220P
C106
220P
C116
47/10
C108
1/50
47P
C114
R205
1K
R206
1K
C201
100/10
C204
1/50
R404 560
R403 560
R402 560
R401 560
C519
0.022
C542
100/10
R203
1M
R202
680K
C209
4.7/25
C205
4.7/25
C601
47/10
C602
47/10
R601
470
R602
470
R609
1K
R610
1K
R607
1K
R605
22K
1
R606
22K
1K
R608
R
1.
C603
220P
C607
220P
C611
47P
(CH)
220P
C608
C604
220P
C
47
(C
C310
0.022
C301
0.01
R302
330
D301
MTZJ5.1B
R301
82
J301
COAXIAL
DIGITAL IN2
C302
0.1
R304
2.7K
R305
56K
R303
220K
L201
10µH
JA543
10µH
14
21
4321
6
5
4321
6
5
4321
12
6
14
5
13
7
98
1011
4321
11
10
98
34
5
6
13
2
431298
65
6
5
2
3
6
5
4321
7
1
8
4
6
5
2
3
14
12
7
1
7
14 13 12 11 10
312
321
2827262524232221201918171615
123456789
10111213
Q930
KTC3875 GR
R930
470K
R932
10K
R937
470K
R936
10K
Q935
KTC3875 GR
C226
100P
0.01V OVERFL
3.3V VDDD
0V VSSD
1.3V SYSCLK
0.01V TEST1
0V VSSA
1.6V VINL
3.3V VDDA
1.6V VREFA
1.6V VINR
0V VADCN
3.3V VADCP
(OPTICAL JACK)
GND
CD DIG_OUT
GND
GND
D IN
D OUT
C2
3.
FIL 1
FIL 2
5V
U-CON GND
BACK UP 5V
C212
3.3/16
MD DATA
P-IN
MD LO/EJ
MD P-OUT
MD K-DATA
MD DSCK
DFS1
MD DSTB
–31V
GND
GND
R-CH
R-CH
L-CH
L-CH
DIG-SW
DAC MODE
DAC DATA
DAC CLK
MD RESET
MD S-ID
MD LOAD
MD SYN
RESET SW
P MUTE
MD DATA
DSTB
L
R
G
+B
SW
3
5
4
2
1
R-CH
23 22 21 20 19 18 17 16 15 14 13 12 11 10 9 8 7 6 5 4 3 2 124
MUTE
DFS0
DFS1
DADATA
BLCK
LRCLK
ADDATA
SYSCLK
D 7.5/5V
D 7.5/5V
D GND
DSTB
MDDATA
SERCH
KDATA
DSCK
BUCKUP
MD-ST
RESET
LOAD SW
PDOWN
D GND
D GND
D GND
2
2322212019181716151413121110987654321
L-CH
IC101-2
NJM4560D
(1/2)
GND
VDD
2.9V L3CLK
2.9V L3MODE
I
(1/
(2/
DIGITAL OUT
DIGITAL IN-1
GND
VDD
BCK 1.6V
WS 1.6V
DATA0 1.0V
DATA1 0.02V
TEST3 0.01V
TEST2 0.01V
L3DATA 0V
AVSS 0V
VSSO 0V
VOUTL 1.6V
VDDO 3.3V
VOUTR 1.6V
AVDD 3.3V
VREFD 1.6V
IC301
74HCU04
INVERTER
IC302
74HC10AP
NAND GATE
IC201 µ
UDA1340
AD/DA CONVERTER
I
0V
2.5V
2.6V
2.6V
3.8V
5.05V
0.1V
4.2V
0.1V
2.9V
7.93V
–8.07V
0.03V
0V
5.1V
3.8V
5.09V
0V
0V
0V
0.03V
0.03V
5.09V
5.04V
5.09V
5.1V
5.1V
5.03V
5.1V
0.1V
5.1V
1.1V
5.1V
0V
0V
0V
0V
0V
0V
–7.8V
0V
0V
0V
7.8V
0V
0V
0V
0V
0V
0V
7.95V
–8.07V
7.9V
–8.2V
–8.1V
–8.2V
7.95V
0V
0V
0V
0V
0V
CN1902
P49 12 - F
TO MD MAIN PWB
P44 1 - E
TO DISPLAY PWB
CNP901
LINE IN
DIGITAL PLAYBACK SIGNAL
CD SIGNAL
DIGITAL RECORD SIGNAL
MIC SIGNAL
ANALOG RECORD SIGNAL
ANALOG PLAYBACK SIGNAL
CN1904
P49 11 - C
TO MD MAIN PWB
P41 12 - C
TO CD SERVO PWB
CNP801
+B
+B
+B
FC401
P44 3 - A
TO MIC PWB
CNS351
-B
+B
+B
3
2
1
+B
+B
+B
CNS101
P44 4 - A
TO DISPLAY PWB
J101
(2/2)
(CH)
C103
100P
(CH)
6
5.1V
–
+
–
+
–B
_
+
_
+
–B
–B
–B
–B
Comentários a estes Manuais